№1004 ГДЗ Рымкевич 10-11 класс (Физика)
Решение #1
Решение #2
Решение #3

Рассмотрим вариант решения задания из учебника Рымкевич 10-11 класс, Дрофа:
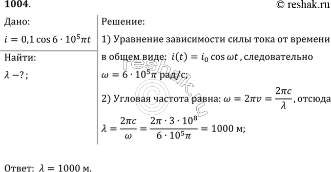
Сила тока в открытом колебательном контуре изменяется в зависимости от времени по закону: i =0,1 cos 6 • 105 nt. Найти длину излучаемой волны.
*размещая тексты в комментариях ниже, вы автоматически соглашаетесь с пользовательским соглашением