№1170 ГДЗ Рымкевич 10-11 класс (Физика)
Решение #1
Решение #2

Рассмотрим вариант решения задания из учебника Рымкевич 10-11 класс, Дрофа:
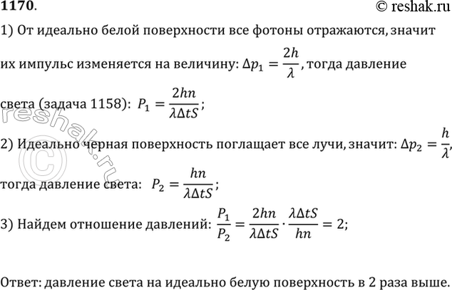
Сравнить давления света, производимые на идеально белую и идеально черную поверхности при прочих равных условиях.
*размещая тексты в комментариях ниже, вы автоматически соглашаетесь с пользовательским соглашением