№120 ГДЗ Рымкевич 10-11 класс (Физика)
Решение #1
Решение #2
Решение #3

Рассмотрим вариант решения задания из учебника Рымкевич 10-11 класс, Дрофа:
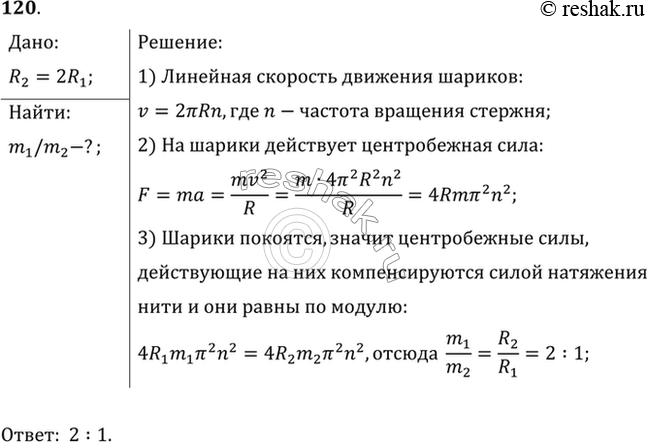
На стержне (рис. 22), вращающемся с некоторой частотой, два стальных шарика разных размеров, связанные нерастяжимой нитью, не скользят вдоль стержня при определенном соотношении радиусов R1 и R2. Каково соотношение масс шариков, если R2 = 2R1?
*размещая тексты в комментариях ниже, вы автоматически соглашаетесь с пользовательским соглашением