№212 ГДЗ Рымкевич 10-11 класс (Физика)
Решение #1
Решение #2

Рассмотрим вариант решения задания из учебника Рымкевич 10-11 класс, Дрофа:
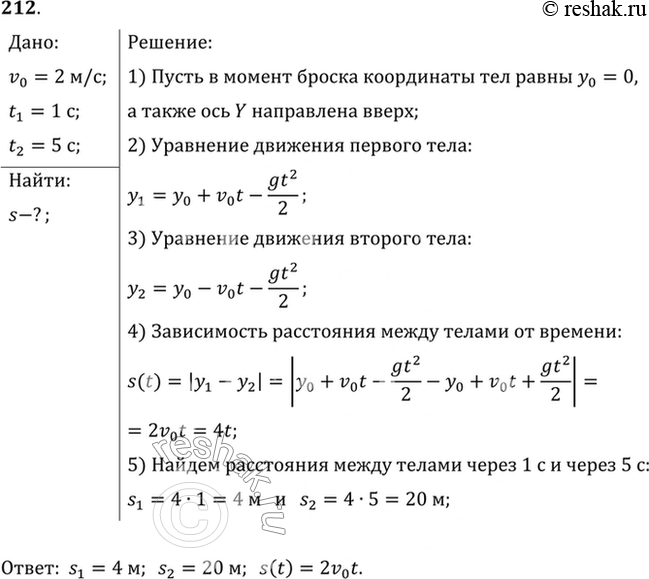
Из точки, расположенной на достаточно большой высоте, одновременно брошены два тела с одинаковыми по модулю скоростями v0 = 2 м/с: одно вертикально вверх, а другое вертикально вниз. Каким будет расстояние между телами через 1 с; 5 с; через промежуток времени, равный t?
*размещая тексты в комментариях ниже, вы автоматически соглашаетесь с пользовательским соглашением