№224 ГДЗ Рымкевич 10-11 класс (Физика)
Решение #1
Решение #2
Решение #3

Рассмотрим вариант решения задания из учебника Рымкевич 10-11 класс, Дрофа:
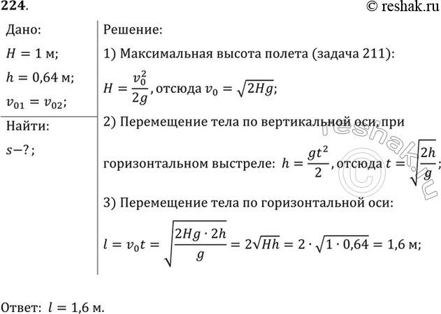
«Снаряд» пружинного пистолета при выстреле вертикально вверх поднимается на высоту Н = 1м. Какой будет дальность полета «снаряда», если пистолет установить горизонтально на высоте h = 64 см? Скорость вылета «снаряда» считать в обоих случаях одинаковой. При возможности выполните эту работу. Измерив Н и h, рассчитайте горизонтальную дальность полета s и проверьте результат на опыте.
*размещая тексты в комментариях ниже, вы автоматически соглашаетесь с пользовательским соглашением