№664 ГДЗ Рымкевич 10-11 класс (Физика)

Решение #1

Изображение В алюминиевый калориметр массой 300 г опустили кусок льда. Температура калориметра и льда -15 °С. Затем пропустили через калориметр водяной пар при 100 °С.После того...

Решение #2

Изображение В алюминиевый калориметр массой 300 г опустили кусок льда. Температура калориметра и льда -15 °С. Затем пропустили через калориметр водяной пар при 100 °С.После того...
Дополнительное изображение

Решение #3

Изображение В алюминиевый калориметр массой 300 г опустили кусок льда. Температура калориметра и льда -15 °С. Затем пропустили через калориметр водяной пар при 100 °С.После того...
Загрузка...

Рассмотрим вариант решения задания из учебника Рымкевич 10-11 класс, Дрофа:
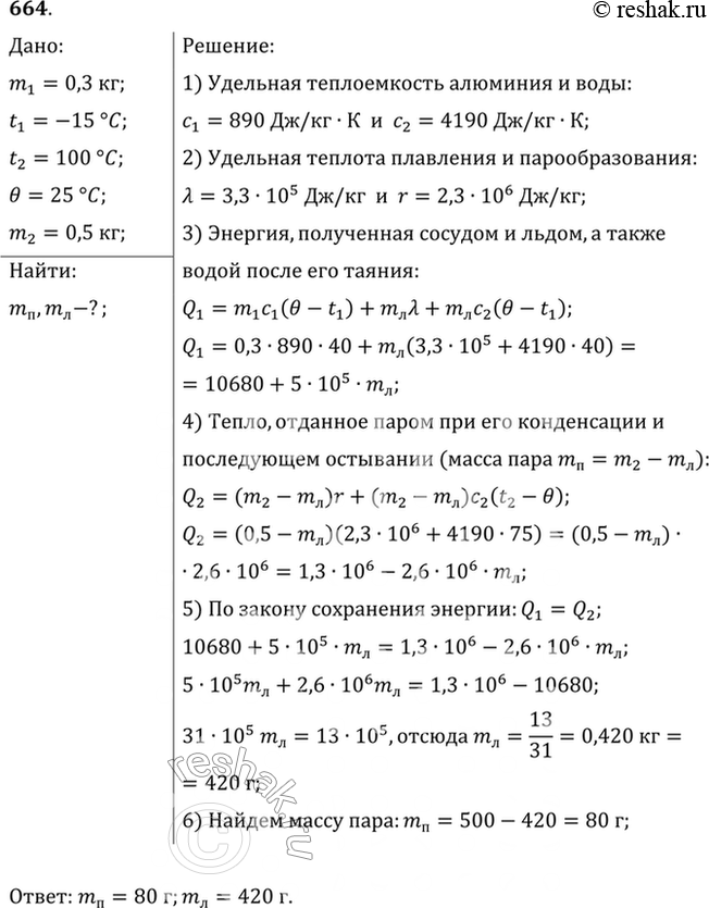
В алюминиевый калориметр массой 300 г опустили кусок льда. Температура калориметра и льда -15 °С. Затем пропустили через калориметр водяной пар при 100 °С.
После того как температура смеси стала 25 °С, измерили массу смеси, она оказалась равной 500 г. Найти массу сконденсировавшегося пара и массу льда, находившегося в калориметре в начале опыта.
*Цитирирование задания со ссылкой на учебник производится исключительно в учебных целях для лучшего понимания разбора решения задания.
*размещая тексты в комментариях ниже, вы автоматически соглашаетесь с пользовательским соглашением