№746 ГДЗ Рымкевич 10-11 класс (Физика)
Решение #1
Решение #2

Рассмотрим вариант решения задания из учебника Рымкевич 10-11 класс, Дрофа:
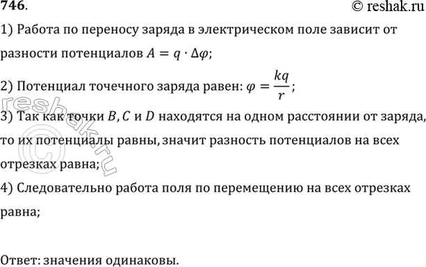
Сравнить значения работы поля при перемещении заряда из точки А в точки В, С, D (рис. 77).
*размещая тексты в комментариях ниже, вы автоматически соглашаетесь с пользовательским соглашением