№953 ГДЗ Рымкевич 10-11 класс (Физика)
Решение #1
Решение #2
Решение #3

Рассмотрим вариант решения задания из учебника Рымкевич 10-11 класс, Дрофа:
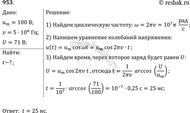
Амплитуда колебаний напряжения в контуре 100 В, частота колебаний 5 МГц. Через какое время напряжение впервые будет 71 В?
*размещая тексты в комментариях ниже, вы автоматически соглашаетесь с пользовательским соглашением