№958 ГДЗ Рымкевич 10-11 класс (Физика)
Решение #1
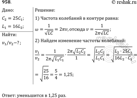
Решение #2

Рассмотрим вариант решения задания из учебника Рымкевич 10-11 класс, Дрофа:
Во сколько раз изменится частота собственных колебаний в колебательном контуре, если емкость конденсатора увеличить в 25 раз, а индуктивность катушки уменьшить в 16 раз?
*размещая тексты в комментариях ниже, вы автоматически соглашаетесь с пользовательским соглашением