Упр.222 ГДЗ Колягин Ткачёва 7 класс (Алгебра)
Решение #1

Рассмотрим вариант решения задания из учебника Колягин, Ткачёва, Фёдорова 7 класс, Просвещение:
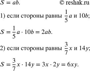
222. Найти площадь прямоугольника со сторонами:
1) 1/5 a и 10b;
2) 3/7 x и 14y.
*размещая тексты в комментариях ниже, вы автоматически соглашаетесь с пользовательским соглашением