Упр.489 ГДЗ Ладыженская Баранов 6 класс (Русский язык)

Решение #1 (Учебник 2023)

Изображение В каких предложениях местоимения обозначают любое лицо? Спишите, выделяя части слов, в которых вставлены орфограммы. Объясните постановку знаков препинания во втором...

Решение #2 (Учебник 2020)

Изображение В каких предложениях местоимения обозначают любое лицо? Спишите, выделяя части слов, в которых вставлены орфограммы. Объясните постановку знаков препинания во втором...

Решение #3 (Учебник 2020)

Изображение В каких предложениях местоимения обозначают любое лицо? Спишите, выделяя части слов, в которых вставлены орфограммы. Объясните постановку знаков препинания во втором...

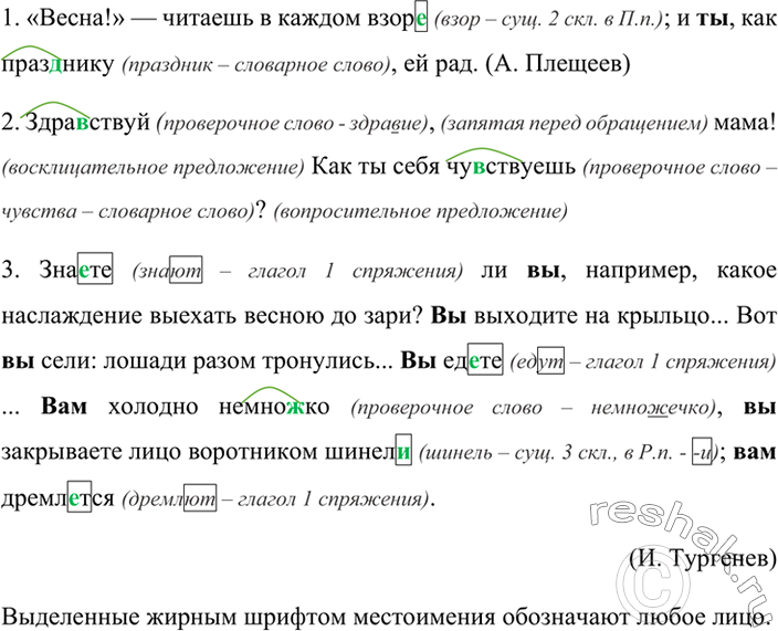
Решение #4 (Учебник 2015)

Изображение В каких предложениях местоимения обозначают любое лицо? Спишите, выделяя части слов, в которых вставлены орфограммы. Объясните постановку знаков препинания во втором...

Решение #5 (Учебник 2015)

Изображение В каких предложениях местоимения обозначают любое лицо? Спишите, выделяя части слов, в которых вставлены орфограммы. Объясните постановку знаков препинания во втором...

Рассмотрим вариант решения задания из учебника Ладыженская, Баранов, Тростенцова 6 класс, Просвещение:
Диктант. Прочитайте и озаглавьте текст. Какую часть текста можно считать словесным изображением пейзажа? Обоснуйте своё мнение. В своём тексте над качественными прилагательными надпишите букву к., над относительными — о.
Вчера я приехал в Пятигорск, нанял квартиру на краю города, на самом высоком месте, у подошвы Машука: во время грозы облака будут спускаться до моей кровли. Нынче в пять часов утра, когда я открыл окно, моя комната наполнилась запахом цветов, растущих в скромном палисаднике. Ветки цветущих черешен смотрят мне в окна, и ветер иногда усыпает мой письменный стол их белыми лепестками. Вид с трёх сторон у меня чудесный. На запад пятиглавый Бешту синеет, как «последняя туча рассеянной бури»; на север поднимается Машук, как мохнатая персидская шапка, и закрывает всю эту часть небосклона. На восток смотреть веселее: внизу передо мною пестреет чистенький, новенький городок, шумят целебные ключи, шумит разноязычная толпа, а там, дальше, амфитеатром громоздятся горы всё синее и туманнее, а на краю горизонта тянется серебряная цепь снеговых вершин, начинаясь Казбеком и оканчиваясь двуглавым Эльбрусом... Весело жить в такой земле!
(М. Лермонтов. «Герой нашего времени»)
Заголовок: «Чудесный вид».
Я думаю, словесным изображением пейзажа можно считать весь текст, кроме последнего предложения, в котором содержится оценка.
Вчера я приехал в Пятигорск, нанял квартиру на краю города, на самом высоком месте, у подошвы Машука; во время грозы облака будут спускаться до моей кровли. Нынче в пять часов утра, когда я открыл окно, моя комната наполнилась запахом цветов, растущих в скромном палисаднике. Ветки цветущих черешен смотрят мне в окна, и ветер иногда усыпает мой письменный стол их белыми лепестками. Вид с трёх сторон у меня чудесный. На запад пятиглавый Бешту синеет, как «последняя туча рассеянной бури»; на север поднимается Машук, как мохнатая персидская шапка, и закрывает всю эту часть небосклона. На восток смотреть веселее: внизу подо мною пестреет чистенький, новенький городок, шумят целебные ключи, шумит разноязычная толпа, а там, дальше, амфитеатром громоздятся горы всё синее и туманнее, а на краю горизонта тянется серебряная цепь снеговых вершин, начинаясь Казбеком и оканчиваясь двуглавым Эльбрусом… Весело жить в такой земле! (М. Лермонтов. «Герой нашего времени»)

В каких предложениях местоимения обозначают любое лицо? Спишите, выделяя части слов, в которых вставлены орфограммы. Объясните постановку знаков препинания во втором предложении.
1. «Весна!»—читаешь в каждом взор..; и ты, как праз(?)нику, ей рад. (А. Плещеев) 2. Здра(?)ствуй, мама! Как ты себя чу(?)ствуешь? 3. Зна..те ли вы, например, какое наслаждение выехать весною до зари? Вы выходите на крыльцо... Вот вы сели: лошади разом тронулись... Вы ед..те... Вам холодно немно.лсо, вы закрываете лицо воротником шинел..; вам дремл..тся. (И. Тургенев)

Прочитайте текст. Укажите определительные местоимения вместе с теми словами, от которых они зависят. Определите падеж, число и род этих местоимений. С какими частями речи они согласуются? Найдите предложения с местоимениями-синонимами (см. слова в рамке). В каких из этих предложений невозможна замена их друг другом? Почему?
Было ли у тебя так: ищешь книгу, перероешь весь шкаф и наконец найдёшь её где-нибудь на самом верху?
А в Исторической публичной библиотеке на каждой полке больше книг, чем у любого из нас во всём доме. И чтобы только перебрать все книги библиотеки по одной, нужно потратить много времени. А ведь каждый день сюда приходят самые разные читатели. И находят нужные им книги очень быстро. Это возможно потому, что каждая книга имеет свой постоянный точный адрес, который называется шифром. Выглядит он примерно так:
К*211/106
Всякому сотруднику библиотеки ясно, что обозначает этот шифр: буква К — отделение книгохранилища, где находится книга, верхняя цифра — номер шкафа, нижняя — место на полке.
А в Исторической публичной библиотеке на каждой (невозможна замена) полке больше книг, чем у любого из нас во всём доме. А ведь каждый (невозможна замена) день сюда приходят самые разные читатели. Это возможно потому, что каждая (невозможна замена) книга имеет свой постоянный точный адрес, который называется шифром. Всякому сотруднику библиотеки ясно, что обозначает этот шифр: буква К – отделение книгохранилища, где находится книга, верхняя цифра – номер шкафа, ниж¬няя – место на полке.

*Цитирирование задания со ссылкой на учебник производится исключительно в учебных целях для лучшего понимания разбора решения задания.
*размещая тексты в комментариях ниже, вы автоматически соглашаетесь с пользовательским соглашением