Упр.502 ГДЗ Никольский Потапов 6 класс (Математика)
Решение #1

Рассмотрим вариант решения задания из учебника Никольский, Потапов, Решетников 6 класс, Просвещение:
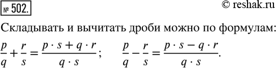
502. По каким формулам можно складывать и вычитать дроби?
*размещая тексты в комментариях ниже, вы автоматически соглашаетесь с пользовательским соглашением