Упр.641 ГДЗ Колягин Ткачёва 7 класс (Алгебра)
Решение #1

Рассмотрим вариант решения задания из учебника Колягин, Ткачёва, Фёдорова 7 класс, Просвещение:
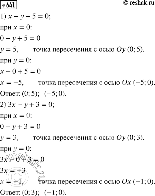
641. Найти координаты точек пересечения с осями координат прямой:
1) x-y+5=0;
2) 3x-y+3=0;
3) 2x+y=1;
4) 5x+2y=12.
*размещая тексты в комментариях ниже, вы автоматически соглашаетесь с пользовательским соглашением