Упр.644 ГДЗ Никольский Потапов 6 класс (Математика)
Решение #1

Рассмотрим вариант решения задания из учебника Никольский, Потапов, Решетников 6 класс, Просвещение:
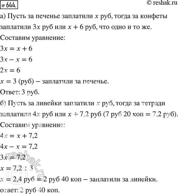
644. а) За конфеты заплатили в 3 раза больше, или на 6 р. больше, чем за печенье. Сколько заплатили за печенье?
б) За тетради заплатили в 4 раза больше, или на 7 р. 20 к. больше, чем за линейки. Сколько заплатили за линейки?
*размещая тексты в комментариях ниже, вы автоматически соглашаетесь с пользовательским соглашением