Упр.1093 ГДЗ Лукашик 7-9 класс по физике (Физика)
Решение #1

Рассмотрим вариант решения задания из учебника Лукашик, Иванова 8 класс, Просвещение:
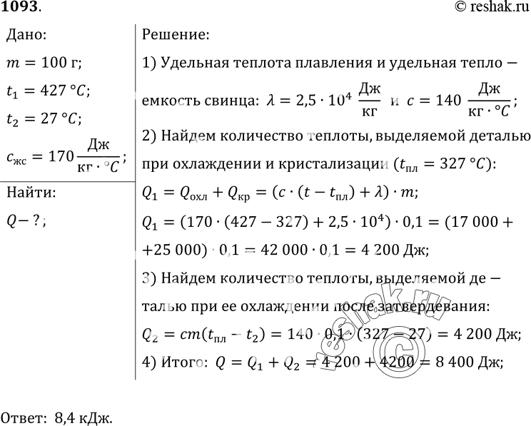
1093. Свинцовая деталь массой 100 г охлаждается от 427 °С до температуры плавления, отвердевает и охлаждается до 27 °С. Какое количество теплоты передает деталь окружающим телам? (Удельную теплоемкость расплавленного свинца принять равной 170 Дж/(кг-°С).)
*размещая тексты в комментариях ниже, вы автоматически соглашаетесь с пользовательским соглашением