Упр.1122 ГДЗ Лукашик 7-9 класс по физике (Физика)
Решение #1

Рассмотрим вариант решения задания из учебника Лукашик, Иванова 8 класс, Просвещение:
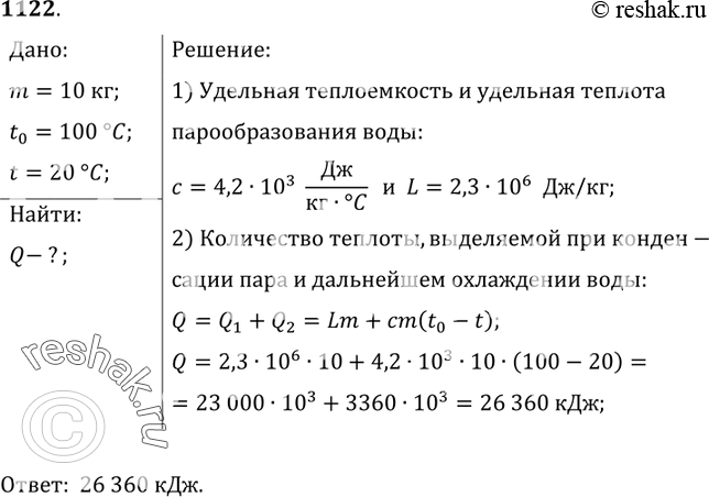
1122. Какое количество теплоты выделяется при конденсации водяного пара массой 10 кг при температуре 100 °С и охлаждении образовавшейся воды до 20 °С?
*размещая тексты в комментариях ниже, вы автоматически соглашаетесь с пользовательским соглашением