Упр.1157 ГДЗ Лукашик 7-9 класс по физике (Физика)
Решение #1

Рассмотрим вариант решения задания из учебника Лукашик, Иванова 8 класс, Просвещение:
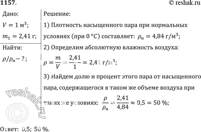
1157. В объеме воздуха 1 м3 при нормальных условиях содержится влага массой 2,41 г. Какую долю и какой процент составляет это количество по сравнению с тем количеством влаги, которое содержал бы этот же воздух в объеме 1 м3, если бы пар был насыщающим?
*размещая тексты в комментариях ниже, вы автоматически соглашаетесь с пользовательским соглашением