Упр.1387 ГДЗ Лукашик 7-9 класс по физике (Физика)
Решение #1

Рассмотрим вариант решения задания из учебника Лукашик, Иванова 9 класс, Просвещение:
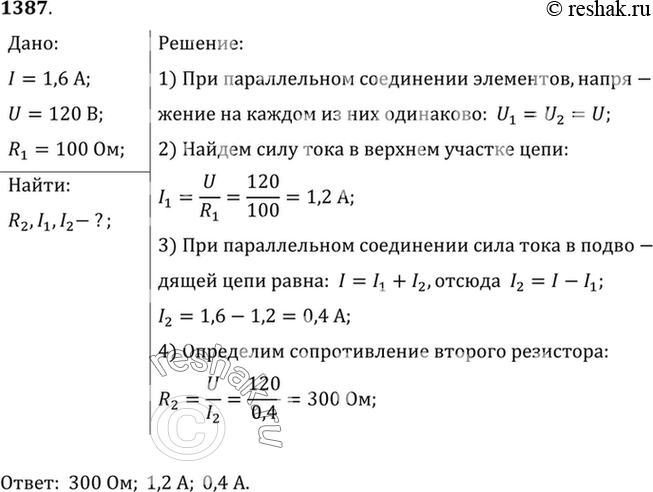
1387*. Амперметр А (рис. 343) показывает силу тока 1,6 А при напряжении 120 В. Сопротивление резистора = 100 Ом. Определите сопротивление резистора R2 и показания амперметров А1 и А2.
*размещая тексты в комментариях ниже, вы автоматически соглашаетесь с пользовательским соглашением