Упр.1434 ГДЗ Лукашик 7-9 класс по физике (Физика)
Решение #1

Рассмотрим вариант решения задания из учебника Лукашик, Иванова 9 класс, Просвещение:
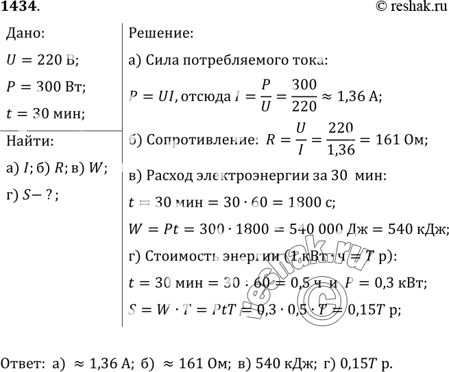
1434. Тэн электрического полотенцесушителя работает при напряжении 220 В, потребляя мощность 300 Вт. Определите: а) силу потребляемого тока; б) сопротивление; в) расход электрической энергии за 30 мин; г) стоимость энергии, израсходованной полотенцесушителем за это время (при тарифе Т р. за 1 кВт • ч).
*размещая тексты в комментариях ниже, вы автоматически соглашаетесь с пользовательским соглашением