Упр.1702 ГДЗ Лукашик 7-9 класс по физике (Физика)
Решение #1

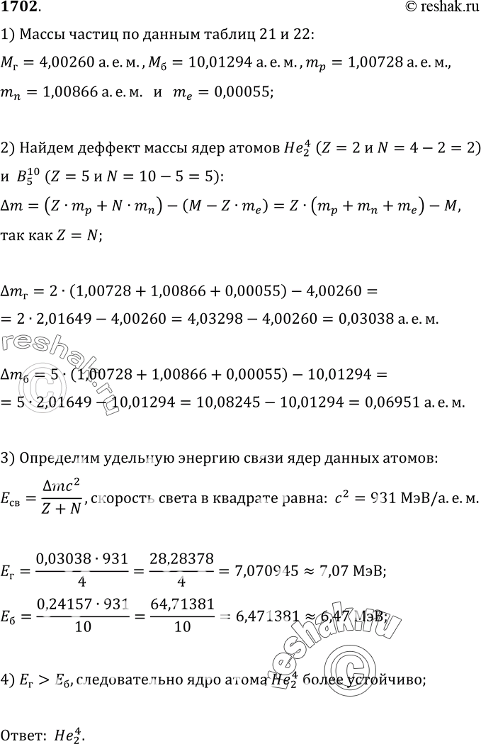
Рассмотрим вариант решения задания из учебника Лукашик, Иванова 9 класс, Просвещение:
1702*. Какое из ядер —|Не или В — обладает большей устойчивостью?
*размещая тексты в комментариях ниже, вы автоматически соглашаетесь с пользовательским соглашением