Упр.725 ГДЗ Лукашик 7-9 класс по физике (Физика)
Решение #1
Решение #2

Рассмотрим вариант решения задания из учебника Лукашик, Иванова 8 класс, Просвещение:
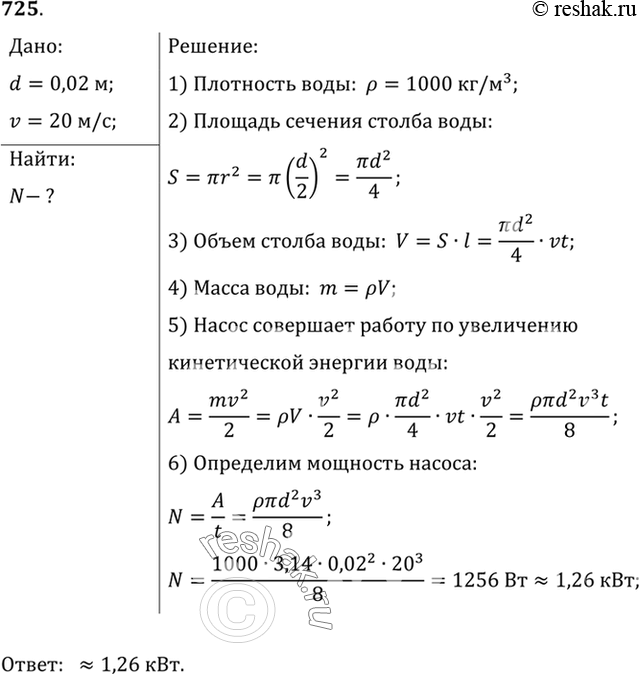
725. Насос выбрасывает струю воды диаметром 2 см со скоростью 20 м/с. Какую мощность развивает насос?
*размещая тексты в комментариях ниже, вы автоматически соглашаетесь с пользовательским соглашением