Упр.1420 ГДЗ Алимов 10-11 класс (Алгебра)
Решение #1
Решение #2

Рассмотрим вариант решения задания из учебника Алимов, Колягин, Ткачёва 11 класс, Просвещение:
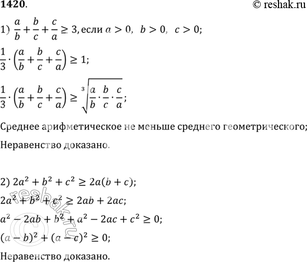
1420 1) a/b + b/c + c/a >= 3, если а > 0, b > 0, с > 0;
2) 2а2 + b2 + с2 >= 2а (b + с).
*размещая тексты в комментариях ниже, вы автоматически соглашаетесь с пользовательским соглашением