Упр.1430 ГДЗ Алимов 10-11 класс (Алгебра)
Решение #1
Решение #2

Рассмотрим вариант решения задания из учебника Алимов, Колягин, Ткачёва 11 класс, Просвещение:
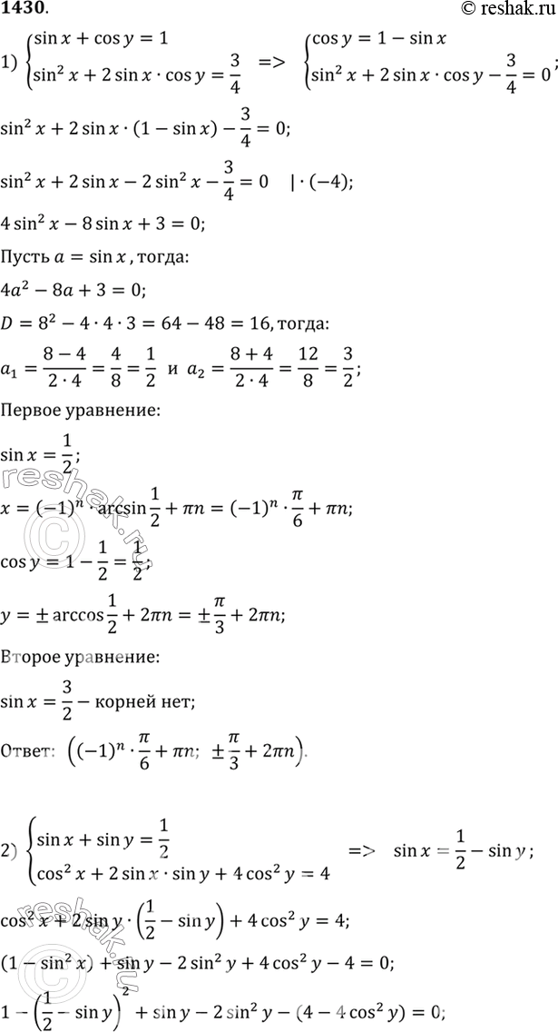
1430 1) система
sinx+cosy=1,
sin2x+2sinxcosy=3/4;
2) система
sinx+siny=1/2,
cos2 x+2sinxsiny+ 4 сos2 y=4.
*размещая тексты в комментариях ниже, вы автоматически соглашаетесь с пользовательским соглашением