Упр.1454 ГДЗ Алимов 10-11 класс (Алгебра)
Решение #1
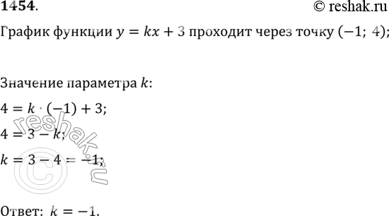
Решение #2

Рассмотрим вариант решения задания из учебника Алимов, Колягин, Ткачёва 11 класс, Просвещение:
1454 График линейной функции у = kx + 3 проходит через точку (-1; 4). Найти k.
*размещая тексты в комментариях ниже, вы автоматически соглашаетесь с пользовательским соглашением