Упр.13.23 ГДЗ Мордкович 9 класс (Алгебра)
Решение #1
Решение #2

Рассмотрим вариант решения задания из учебника Мордкович 9 класс, Мнемозина:
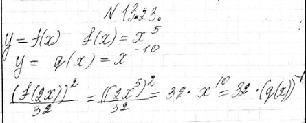
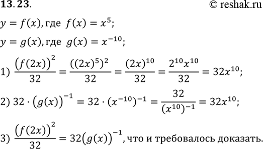
13.23 Даны функции y=f(x) и y=g(x), где f(x)=x5, g(x)=x^-10. Докажите, что (f(2x))2/32=32(g(x))^-1.
*размещая тексты в комментариях ниже, вы автоматически соглашаетесь с пользовательским соглашением