Упр.16.63 ГДЗ Мордкович 9 класс (Алгебра)
Решение #1

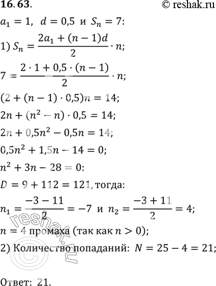
Рассмотрим вариант решения задания из учебника Мордкович 9 класс, Мнемозина:
16.63. В соревновании по стрельбе за каждый промах в серии из 25 выстрелов стрелок получал штрафные очки: за первый промах — одно штрафное очко, за каждый последующий — на 0,5 очка больше, чем за предыдущий. Сколько раз попал в цель стрелок, получивший 7 штрафных очков?
*размещая тексты в комментариях ниже, вы автоматически соглашаетесь с пользовательским соглашением