Упр.1.39 ГДЗ Мордковича 11 класс профильный уровень (Алгебра)
Решение #1
Решение #2(записки учителя)

Рассмотрим вариант решения задания из учебника Мордкович, Семенов 11 класс, Мнемозина:
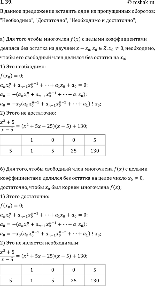
1.39. В данное предложение вместо многоточия вставьте один из пропущенных оборотов: «необходимо», «достаточно» или «необходимо и достаточно»; докажите полученное утверждение:
а) для того чтобы многочлен f(х) с целыми коэффициентами делился без остатка на двучлен х - х0, х0 принадлежит Z, х0 /= 0, ... ,чтобы его свободный член делился без остатка на х0;
б) для того чтобы свободный член многочлена f(х) с целыми коэффициентами делился без остатка на целое число х0 /= 0, ... , чтобы х0 был корнем многочлена f(х).
*размещая тексты в комментариях ниже, вы автоматически соглашаетесь с пользовательским соглашением