Упр.19.14 ГДЗ Мордковича 11 класс профильный уровень (Алгебра)
Решение #1
Решение #2(записки учителя)
Решение #3(записки школьника)

Рассмотрим вариант решения задания из учебника Мордкович, Семенов 11 класс, Мнемозина:
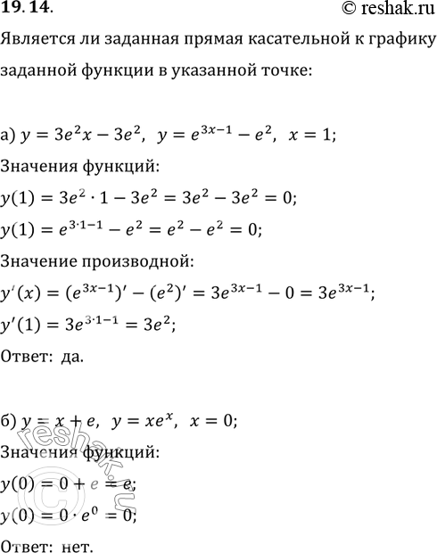
19.14. Является ли заданная прямая касательной к графику за данной функции в указанной точке:
а) у = 3е2(х) - 3е2; у = e(3x-1) - е2; х = 1;
б) у = х + е; у = хех; х = О?
*размещая тексты в комментариях ниже, вы автоматически соглашаетесь с пользовательским соглашением