Упр.5.21 ГДЗ Мордковича 11 класс профильный уровень (Алгебра)
Решение #1
Решение #2(записки учителя)
Решение #3(записки школьника)

Рассмотрим вариант решения задания из учебника Мордкович, Семенов 11 класс, Мнемозина:
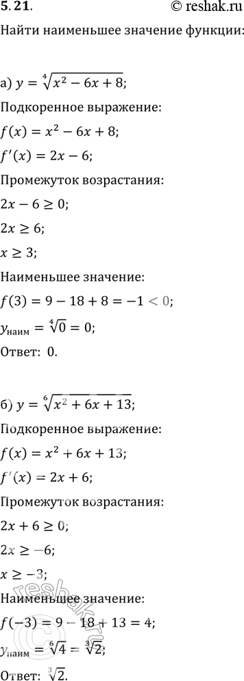
5.21. Найдите наименьшее значение функции:
а) у = корень 4 степени x2 - 6х + 8; б) у = корень 6 степени x2 + 6х + 13.
*размещая тексты в комментариях ниже, вы автоматически соглашаетесь с пользовательским соглашением