Упр.1415 ГДЗ Лукашик 7-9 класс по физике (Физика)
Решение #1

Рассмотрим вариант решения задания из учебника Лукашик, Иванова 9 класс, Просвещение:
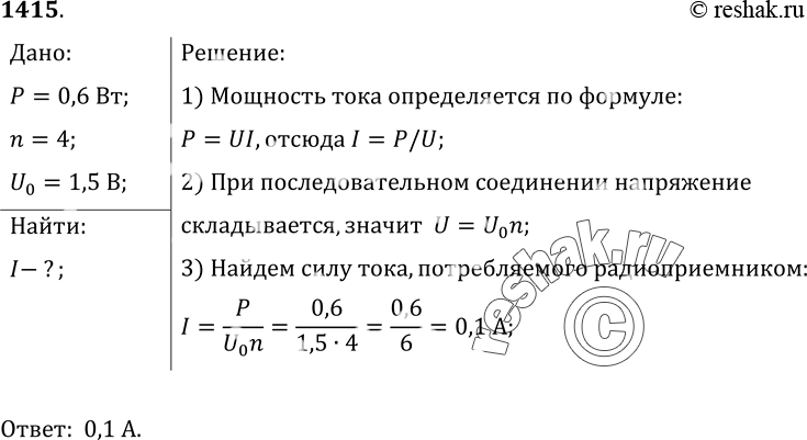
1415. Мощность карманного радиоприемника равна 0, 6 Вт. Определите силу тока, потребляемую радиоприемником, если источником питания служат 4 батарейки напряжением 1, 5 В каждая, соединенные последовательно.
*размещая тексты в комментариях ниже, вы автоматически соглашаетесь с пользовательским соглашением