Упр.1421 ГДЗ Лукашик 7-9 класс по физике (Физика)

Решение #1

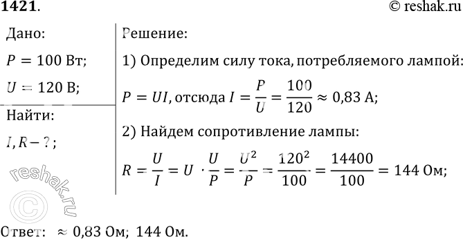
Изображение 1421.	На баллоне электрической лампы написано 100 Вт; 120 В. Определите, какими будут сила тока и сопротивление, если ее включить в сеть с напряжением, на которое она...
Загрузка...

Рассмотрим вариант решения задания из учебника Лукашик, Иванова 9 класс, Просвещение:
1421. На баллоне электрической лампы написано 100 Вт; 120 В. Определите, какими будут сила тока и сопротивление, если ее включить в сеть с напряжением, на которое она рассчитана.
*Цитирирование задания со ссылкой на учебник производится исключительно в учебных целях для лучшего понимания разбора решения задания.
*размещая тексты в комментариях ниже, вы автоматически соглашаетесь с пользовательским соглашением