Упр.1450 ГДЗ Лукашик 7-9 класс по физике (Физика)
Решение #1

Рассмотрим вариант решения задания из учебника Лукашик, Иванова 9 класс, Просвещение:
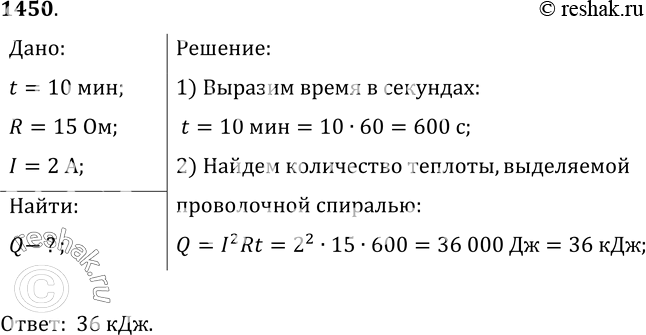
1450. Какое количество теплоты выделит за 10 мин проволочная спираль с Д=15 Ом, если сила тока в цепи 2 А?
*размещая тексты в комментариях ниже, вы автоматически соглашаетесь с пользовательским соглашением