Упр.1454 ГДЗ Лукашик 7-9 класс по физике (Физика)
Решение #1

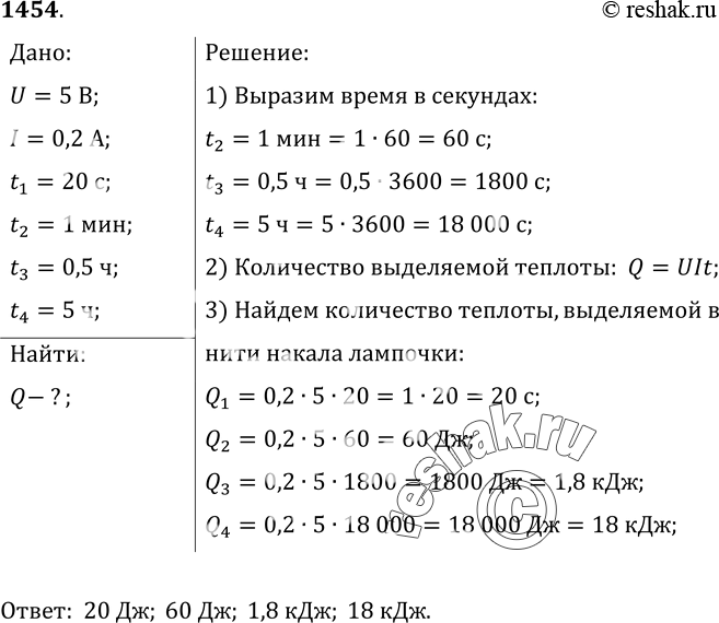
Рассмотрим вариант решения задания из учебника Лукашик, Иванова 9 класс, Просвещение:
1454. Какое количество теплоты выделится в нити накала электрической лампы за 20 с, если при напряжении 5 В сила тока в ней 0, 2 А; за 1 мин; за 0, 5 ч; за 5 ч?
*размещая тексты в комментариях ниже, вы автоматически соглашаетесь с пользовательским соглашением