Упр.8.19 ГДЗ Мордкович 9 класс (Алгебра)
Решение #1
Решение #2

Рассмотрим вариант решения задания из учебника Мордкович 9 класс, Мнемозина:
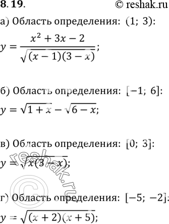
8.19. а) (1; 3); б) [-1; 6]; в) [0; 3]; г) [-5; -2].
*размещая тексты в комментариях ниже, вы автоматически соглашаетесь с пользовательским соглашением