Упр.1693 ГДЗ Лукашик 7-9 класс по физике (Физика)
Решение #1

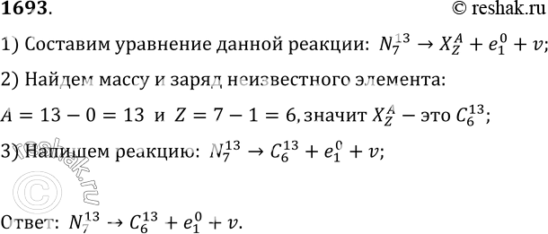
Рассмотрим вариант решения задания из учебника Лукашик, Иванова 9 класс, Просвещение:
1693. Ядро атома азота выбросило позитрон и нейтрино v. Напишите реакцию b-распада.
*размещая тексты в комментариях ниже, вы автоматически соглашаетесь с пользовательским соглашением