Упр.1695 ГДЗ Лукашик 7-9 класс по физике (Физика)
Решение #1

Рассмотрим вариант решения задания из учебника Лукашик, Иванова 9 класс, Просвещение:
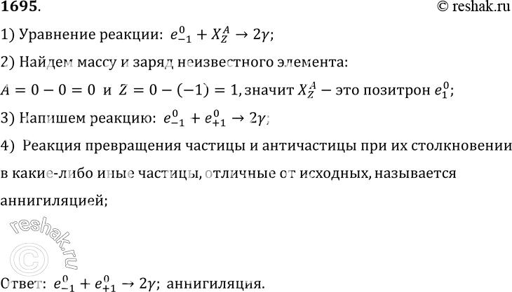
1695. Допишите недостающие обозначения:
e+ х —> 2у
*размещая тексты в комментариях ниже, вы автоматически соглашаетесь с пользовательским соглашением